Read Online Enabler Enabler Pdf Online - Ebook And Manual Free

Industry 4 0 As An Enabler Of Proximity For Construction Supply

Industry 4 0 As An Enabler Of Proximity For Construction Supply

Communique Of The 923rd Online Meeting Of The Psc On The Situation

Communique Of The 923rd Online Meeting Of The Psc On The Situation

Information Technology As An Enabler Of Business Processes

Information Technology As An Enabler Of Business Processes

The Dividends Of Digital Marketing Maturity

The Dividends Of Digital Marketing Maturity

Penyedia Jasa Solusi E Commerce Yang Terpadu Sirclo

Penyedia Jasa Solusi E Commerce Yang Terpadu Sirclo

Online Child Sexual Exploitation And Abuse A Community Diagnosis

Online Child Sexual Exploitation And Abuse A Community Diagnosis

Pdf Internet Retailing Enablers Limiters And Market

Pdf Internet Retailing Enablers Limiters And Market

Pdf Current Developments Of The Housing Enabler Methodology

Pdf Current Developments Of The Housing Enabler Methodology

Overview Of Cobit 5 Enabler 1 Tutorial Simplilearn

Overview Of Cobit 5 Enabler 1 Tutorial Simplilearn

Pdf The Enablers And Disablers Of E Commerce Consumers Perspectives

Pdf The Enablers And Disablers Of E Commerce Consumers Perspectives

A Summary Enablers And Barriers Community Engagement In Public

A Summary Enablers And Barriers Community Engagement In Public

Epson Iprint Apps On Google Play

Epson Iprint Apps On Google Play

The Enablers How Western Professionals Import Corruption And

The Enablers How Western Professionals Import Corruption And

Digital Transformation Online Guide To Digital Transformation

Digital Transformation Online Guide To Digital Transformation

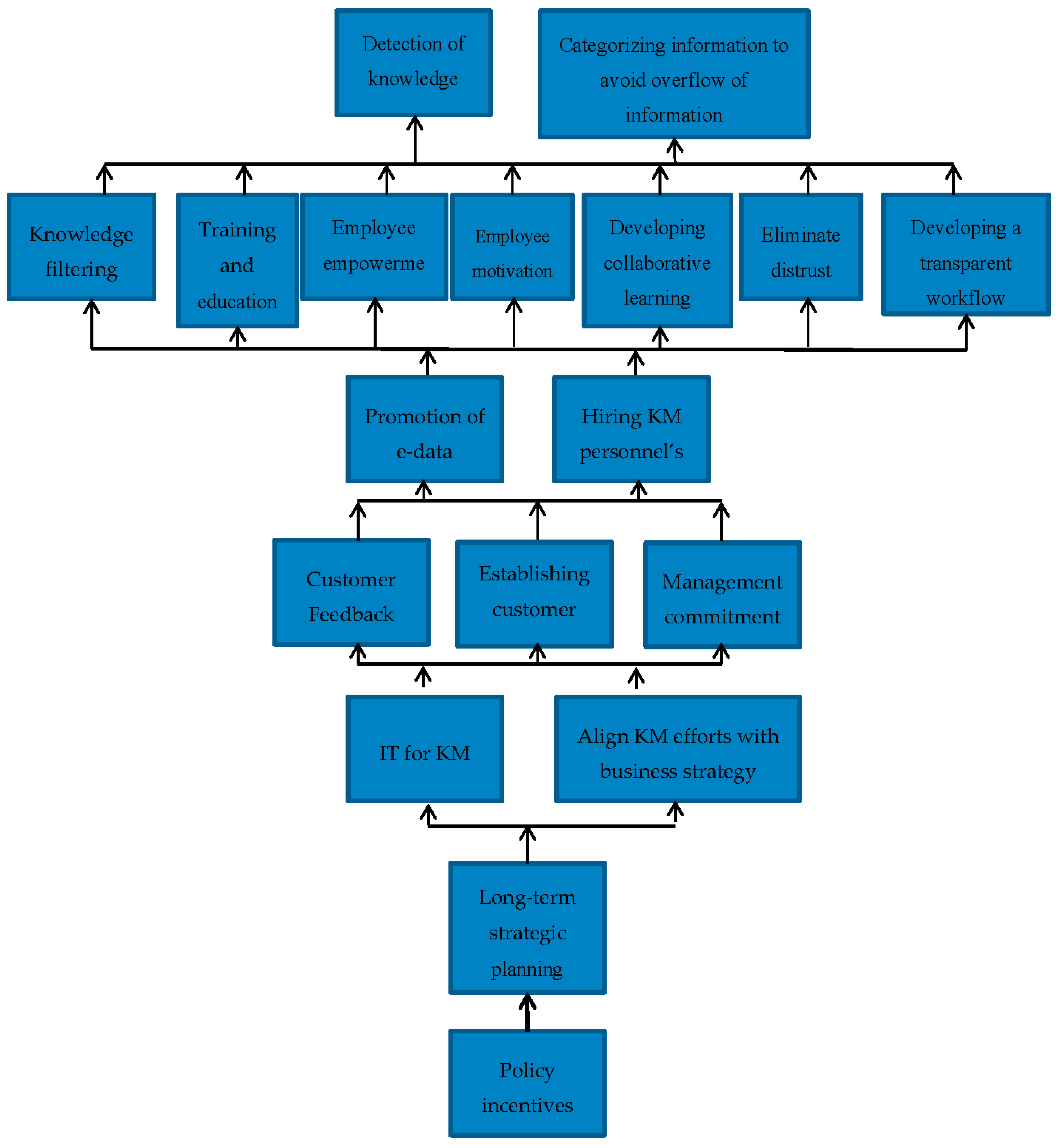
Pdf Knowledge Management Enabler Factors And Firm Performance An

Pdf Knowledge Management Enabler Factors And Firm Performance An

Towards A Theory Of Supply Chain Alignment Enablers A Systematic

Towards A Theory Of Supply Chain Alignment Enablers A Systematic

Https Www Oecd Org Going Digital Strengthening Digital Government Pdf

Https Www Oecd Org Going Digital Strengthening Digital Government Pdf

Digital Transformation Online Guide To Digital Transformation

Digital Transformation Online Guide To Digital Transformation

Breaking Down The Barriers To Innovation

Breaking Down The Barriers To Innovation

How To Stop Being An Enabler Colorado Addiction Treatment

How To Stop Being An Enabler Colorado Addiction Treatment

Ijerph Free Full Text Enablers Supporting The Implementation

Ijerph Free Full Text Enablers Supporting The Implementation

The Kremlin Playbook 2 The Enablers Center For Strategic And

The Kremlin Playbook 2 The Enablers Center For Strategic And

2

2

Https Www Opensecrets Org Za Site Wp Content Uploads Theenablers Web Pdf

Https Www Opensecrets Org Za Site Wp Content Uploads Theenablers Web Pdf

5 Principles Of Cobit 7 Enablers P E F O By Margaretthomas1578 Issuu

5 Principles Of Cobit 7 Enablers P E F O By Margaretthomas1578 Issuu

Barriers And Enablers To Communication With People With

Barriers And Enablers To Communication With People With

A Systematic Review Of The Factors Enablers And Barriers

A Systematic Review Of The Factors Enablers And Barriers

Https Pdfs Semanticscholar Org 3256 6792a5f60ccb4e8464e2631083de8f6a6e88 Pdf

Https Pdfs Semanticscholar Org 3256 6792a5f60ccb4e8464e2631083de8f6a6e88 Pdf

Enablers And Barriers To Effective Diabetes Self Management A

Enablers And Barriers To Effective Diabetes Self Management A

Towards A Theory Of Supply Chain Alignment Enablers A Systematic

Towards A Theory Of Supply Chain Alignment Enablers A Systematic

Engage For Success The 4 Enablers Of Employee Engagement

Engage For Success The 4 Enablers Of Employee Engagement

Sample Marketing Plan Smb Enablers By Nicholas Issuu

Sample Marketing Plan Smb Enablers By Nicholas Issuu

Onguard Digital Video Enabler Interlogix Security Solutions

Onguard Digital Video Enabler Interlogix Security Solutions

Mastering The Enablers Of A Sustained Digital Journey Mckinsey

Mastering The Enablers Of A Sustained Digital Journey Mckinsey

Https Pdfs Semanticscholar Org 3256 6792a5f60ccb4e8464e2631083de8f6a6e88 Pdf

Https Pdfs Semanticscholar Org 3256 6792a5f60ccb4e8464e2631083de8f6a6e88 Pdf

Labour Mobility An Enabler For Sustainable Development Online Read

Labour Mobility An Enabler For Sustainable Development Online Read

Youth Led Guide On Prevention Of Violent Extremism Through

Youth Led Guide On Prevention Of Violent Extremism Through

A Systematic Review Of The Factors Enablers And Barriers

A Systematic Review Of The Factors Enablers And Barriers

Telco 2 0 Case Study Mobile Signature Telco 2 0

Telco 2 0 Case Study Mobile Signature Telco 2 0

Http Citeseerx Ist Psu Edu Viewdoc Download Doi 10 1 1 893 6086 Rep Rep1 Type Pdf

Http Citeseerx Ist Psu Edu Viewdoc Download Doi 10 1 1 893 6086 Rep Rep1 Type Pdf

Bestsellers Read Book Pdf The Enabler When Helping Hurts

Bestsellers Read Book Pdf The Enabler When Helping Hurts

Https Encrypted Tbn0 Gstatic Com Images Q Tbn 3aand9gctdwg8aeg9xppsd5z9sbhvxowignxmgzrwmz548jvlguaknzh6t Usqp Cau

Https Encrypted Tbn0 Gstatic Com Images Q Tbn 3aand9gctdwg8aeg9xppsd5z9sbhvxowignxmgzrwmz548jvlguaknzh6t Usqp Cau

Konrad Adenauer Stiftung Cambodia Office E Government What

Konrad Adenauer Stiftung Cambodia Office E Government What

Https Pdfs Semanticscholar Org 3256 6792a5f60ccb4e8464e2631083de8f6a6e88 Pdf

Https Pdfs Semanticscholar Org 3256 6792a5f60ccb4e8464e2631083de8f6a6e88 Pdf

Public Employment Services In The Frontline For Employees

Public Employment Services In The Frontline For Employees

2

2

5g Enabler For The Digital Transformation Of Industry Thales Group

5g Enabler For The Digital Transformation Of Industry Thales Group

E Commerce Notes Pdf Lecture Notes University Level Cs101 Studocu

E Commerce Notes Pdf Lecture Notes University Level Cs101 Studocu

An Investigation Of Enablers And Inhibitors Of Crowdfunding

An Investigation Of Enablers And Inhibitors Of Crowdfunding

The Kremlin Playbook 2 The Enablers Center For Strategic And

The Kremlin Playbook 2 The Enablers Center For Strategic And

Sustainability Free Full Text A Governance And Management

Sustainability Free Full Text A Governance And Management

Bestsellers Read Book Pdf The Enabler When Helping Hurts

Bestsellers Read Book Pdf The Enabler When Helping Hurts

Sage Business Cases Cemex Information Technology An Enabler

Sage Business Cases Cemex Information Technology An Enabler

Business Growth Enablers Natwest

Business Growth Enablers Natwest

5 Enablers Of Machine Learning Algorithms And Systems Robust

5 Enablers Of Machine Learning Algorithms And Systems Robust

Okr Book John Doerr Free Pdf Download Pdf Software Install

Okr Book John Doerr Free Pdf Download Pdf Software Install

Pdf Technology As Enabler Of Fake News And A Potential Tool To

Pdf Technology As Enabler Of Fake News And A Potential Tool To

Action Needed For Peacekeeping In Distress Small States Can Take

Action Needed For Peacekeeping In Distress Small States Can Take

Penyedia Jasa Solusi E Commerce Yang Terpadu Sirclo

Penyedia Jasa Solusi E Commerce Yang Terpadu Sirclo

Internet Organised Crime Threat Assessment 2018 Europol

Internet Organised Crime Threat Assessment 2018 Europol

Https Www Ecologyandsociety Org Vol23 Iss3 Art1 Es 2018 10242 Pdf

Https Www Ecologyandsociety Org Vol23 Iss3 Art1 Es 2018 10242 Pdf

Cut Studying Remotely

Cut Studying Remotely

Amazon In Buy Cobit 5 For Information Security Book Online At Low

Amazon In Buy Cobit 5 For Information Security Book Online At Low

Essay On Enablers Of Passion Docx Experience Reason

Essay On Enablers Of Passion Docx Experience Reason

2 Information Technology The Essential Enabler For The

2 Information Technology The Essential Enabler For The

An Investigation Of Enablers And Inhibitors Of Crowdfunding

An Investigation Of Enablers And Inhibitors Of Crowdfunding

Full Article Enablers And Barriers In The Physical Environment Of

Full Article Enablers And Barriers In The Physical Environment Of

Page 33 40 Pdf Brand Equity Magazine

Page 33 40 Pdf Brand Equity Magazine

Enablers And Barriers To Effective Diabetes Self Management A

Enablers And Barriers To Effective Diabetes Self Management A

Scaling Early Child Development What Are The Barriers And

Scaling Early Child Development What Are The Barriers And

9j1roj1akxesem

9j1roj1akxesem

Labour Mobility An Enabler For Sustainable Development Online Read

Labour Mobility An Enabler For Sustainable Development Online Read

Https Www Dellemc Com En Us Collaterals Unauth Technical Guides Support Information Products Data Protection Docu91944 Pdf

Https Www Dellemc Com En Us Collaterals Unauth Technical Guides Support Information Products Data Protection Docu91944 Pdf

Industry 4 0 As An Enabler Of Proximity For Construction Supply

Industry 4 0 As An Enabler Of Proximity For Construction Supply

Pdf A Study Of Knowledge Management Enablers Across Countries

Pdf A Study Of Knowledge Management Enablers Across Countries

Pdf Organisational Culture Enablers And Inhibitors Factors For

Pdf Organisational Culture Enablers And Inhibitors Factors For

Additive Manufacturing In 2040 Powerful Enabler Disruptive

Additive Manufacturing In 2040 Powerful Enabler Disruptive

Cprewritten Flash Enabler Chrome Web Store

Cprewritten Flash Enabler Chrome Web Store

Business Growth Enablers Natwest

Business Growth Enablers Natwest

The Efqm Excellence Model For Assessing Organizational Performance

The Efqm Excellence Model For Assessing Organizational Performance

Designabetterbusiness Tools Creative Matrix

Designabetterbusiness Tools Creative Matrix

Https Encrypted Tbn0 Gstatic Com Images Q Tbn 3aand9gcsrpy Nveofe5z95hnxlaj7yrxe9fgxl0reuo6bhowbpuyry6xp Usqp Cau

Https Encrypted Tbn0 Gstatic Com Images Q Tbn 3aand9gcsrpy Nveofe5z95hnxlaj7yrxe9fgxl0reuo6bhowbpuyry6xp Usqp Cau

Performance And Intellectual Capital How Enablers Drive Value

Performance And Intellectual Capital How Enablers Drive Value

The Critical Enabler

The Critical Enabler

Sage Business Cases Cemex Information Technology An Enabler

Sage Business Cases Cemex Information Technology An Enabler

4 Key Enablers That Will Speed Up The Circular Economy Part 1

4 Key Enablers That Will Speed Up The Circular Economy Part 1

Challenges And Issues In Knowledge Management Jlebooks

Challenges And Issues In Knowledge Management Jlebooks

5 Principles Of Cobit 7 Enablers P E F O

5 Principles Of Cobit 7 Enablers P E F O

Super App Or Super Disruption Kpmg Global

Super App Or Super Disruption Kpmg Global

Download The Enabler When Helping Hurts The Ones You Love Full

Download The Enabler When Helping Hurts The Ones You Love Full

Global Quality Of Democracy As Innovation Enabler Springerlink

Global Quality Of Democracy As Innovation Enabler Springerlink

2 Information Technology The Essential Enabler For The

2 Information Technology The Essential Enabler For The

Essay On Enablers Of Passion Docx Experience Reason

Essay On Enablers Of Passion Docx Experience Reason

Business Growth Enablers Royal Bank Of Scotland

Business Growth Enablers Royal Bank Of Scotland

The Togaf Standard Version 9 2

The Togaf Standard Version 9 2

Doc Comment Does Online Education Make Sense For All Gary

Doc Comment Does Online Education Make Sense For All Gary

Https Cyberleninka Org Article N 448996 Pdf

Https Cyberleninka Org Article N 448996 Pdf

Coronavirus Active Enabler Programme Offers Total 2 Million In

Coronavirus Active Enabler Programme Offers Total 2 Million In

Amazon Fba Pakistan Amazon Fba Trainer Account Management

Amazon Fba Pakistan Amazon Fba Trainer Account Management

Ibm Spectrum Connect And Ibm Storage Enabler For Containers

Ibm Spectrum Connect And Ibm Storage Enabler For Containers

Https Encrypted Tbn0 Gstatic Com Images Q Tbn 3aand9gcqnkgjj1fyp Inozpfuepblg 13s5tv Q7nsby9ubiag Kguydh Usqp Cau

Https Encrypted Tbn0 Gstatic Com Images Q Tbn 3aand9gcqnkgjj1fyp Inozpfuepblg 13s5tv Q7nsby9ubiag Kguydh Usqp Cau

Emc Vmax User Guide Pdf Files Loaddownze

Emc Vmax User Guide Pdf Files Loaddownze